明天系89名高管合计罚款超千万,41人遭禁业:“爆雷”焦虑正重塑险企高管职业观行业动态
眼下对于保险公司高管而言,最重要的是什么?安全!
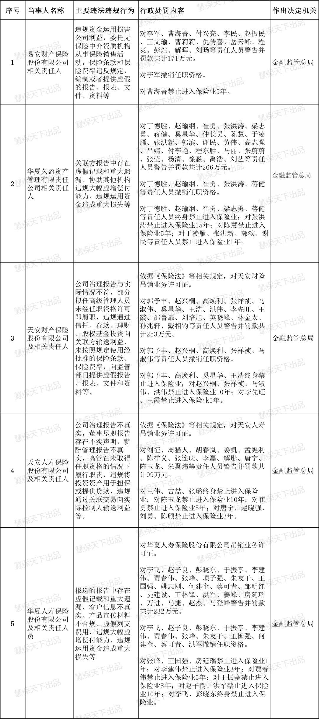
前车之鉴,就在眼前,自2025年6月至今,国家金融监管总局官网陆续披露了明天系旗下4家保险公司、1家保险资管公司机构以及相关责任人的行政处罚决定(详情见文末表格),5家机构的89名高管合计被罚款超1000万元,其中41人还遭遇不同年限禁业,保险行业的职业生涯基本宣告终结。
再加上此前20多位原恒大人寿高管纷纷被从工作岗位带走协助调查,其中原恒大人寿董事长朱加麟还被提起诉讼……
各种因素叠加在一起,已经开始深刻重塑保险职业经理人的发展观,既然“逃逸式辞职”无法化解风险,那么最重要的就是从一开始就选择一家靠谱的保险公司。
终极清算?明天系5家保险机构89名高管遭行政处罚
在完成针对明天系旗下保险机构的风险处置之后,针对牵涉其中的大量高管的行政处罚,也于近一段时间相继披露,结果是前所未有的,不仅涉及罚款,还涉及撤销任职资格、禁业等。(详情见文末表格)
易安财险,13人被罚款171万元,1人撤销任职资格,1人5年禁业;
华夏久盈资管,25人被罚款266万元,5人撤销任职资格,5人终身禁业,1人15年禁业,1人5年禁业,4人1年禁业;
天安财险,16人被罚款253万元,5人撤销任职资格,4人终身禁业,4人10年禁业,2人5年禁业;
天安人寿,12人被罚款99万元,3人终身禁业,1人10年禁业,1人5年禁业,4人3年禁业;
华夏人寿,23人被罚款232万元,12人撤销任职资格,2人终身禁业,2人10年禁业,1人8年禁业,1人5年禁业,1人3年禁业,3人1年禁业。
在巨大利益面前,每个人都容易抱有侥幸心理,但监管用一张张罚单告诉人们,在大是大非面前,假装鸵鸟把头埋进沙子,并不能保护自己,每个人最终都要为自己的行为买单。
当然,对业界而言,更为震撼的还是原恒大人寿诸多高管——先是原董事长朱加麟于2023年9月被带走调查,一年后的2024年11月左右,原恒大人寿20多名高管先后被从当时的工作岗位带走,要求配合调查,即便其中一些人在恒大人寿工作的时间并不算太长,即便其中一些人在彻底爆雷之前就已经离开了恒大人寿,即便其中很多人都已经跳槽至其他险企担任高管,依然逃不开被带走调查的命运,未来等待他们的是行政处罚,还是更严重的刑事追责,目前也不得而知。
唯一比较明确的是原恒大人寿董事长朱加麟,作为公认的恒大集团融资帝国的关键幕后人物,其因涉嫌非法集资、关联交易等,已经于今年3月,与其他41名恒大集团高管一起被提起诉讼。有媒体对此评论称,恒大案件颠覆了传统公司法中"有限责任"的保护屏障,开创了"实质穿透追责"的司法先例。
而这一切都源于问题机构的违法违规操作,以原恒大人寿为例,明面上其与恒大集团的关联交易就已经达到了135亿元,但业界普遍怀疑,这一数字过于保守。
相较之下,“明天系”旗下这五大保险机构高管已经殊为“幸运”,他们得到了只是监管的行政处罚,虽然有人被罚款,有人被取消任职资格,有人被禁业,但并未被要求退还曾经的高薪,也未被追究刑事责任。
当然,无论是原恒大人寿,还是明天系旗下几家保险机构,针对问题机构高管的行政处罚,或许还只是刚刚开始。
罚重了,罚轻了?此前缺少高管强制报告制度,但法律法规正逐渐完善
所有的问题险企,其问题多出自关联交易、出自资产端,而出身保险业的高管主要分管负债端,凭借丰富的经验、激进的产品设计、激进的渠道策略,推动这些公司的保费增速远超同业,在保险业粗放式发展的年代,赢得不少同业的“艳羡”。
因为只负责负债端,也让一些人对于关联交易、资产端的乱象抱有侥幸心理:不归我管,也管不了股东,所以也不需要担责。但如今,一系列的处罚,尤其是针对个人的严厉处罚显然彻底打破了这一幻想。
有观点认为,目前的行政处罚还是太轻了,其中一些核心人物曾享受的高薪与如今的罚款严重不成比例,且因为这些人的操作,给行业、给社会都造成了严重的负面影响,应该应先追偿再追究其刑事责任。
慧保天下也就此咨询了相关法律专业人士,据悉,此前的法律法规都没有明确规定金融机构出现重大风险问题,高管需要向监管部门主动进行报告。《公司法》中确实规定高管损害公司利益的,公司可以提起诉讼,但要想证明高管损害公司利益的行为,对公司造成了哪些损害,行为和损害的因果关系等却很难,高管完全可以推说是商业行为,集体决策,很难追究个人刑事责任。
从过往的案例来看,被起诉追究刑事责任的金融机构高管,基本都是因为其他罪名,例如原恒大人寿董事长朱加麟,涉嫌非法集资,原恒大人寿的非法关联交易只是他诸多操作中的一部分而已。一些小银行的高管也有被追究刑事责任的,但多涉及利益输送等犯罪行为。
好在法律之外,还有行业规章制度,其对于各种违规行为以及相应处罚都进行了较为细致的规定,监管正是通过这些行业规章制度对高管实施了行政处罚,甚至禁止其继续从业等。
有观点认为,对于一些非核心责任人而言,现在的行政处罚已经很重,从表面来看,很多人只是被禁业几年而已,但实际上,其在保险业的职业生涯基本已经宣告终结,几年之后即便解除禁业规定,也几乎不可能再成为险企高管,因为担任险企高管需要监管审批资质,受过严重处罚的高管,其任职资格已经基本没有可能获批了。
值得注意的是,随着问题机构不断浮出水面,各种法律、监管规则不断完善,对于高管的权责利的划分也变得更加清晰,强制报告制度事实上已经出炉。
最典型的是2024年国家金融监管总局发布的《金融机构合规管理办法》,其中明确规定,金融机构存在重大违法违规行为或者重大合规风险隐患的,应当及时向国家金融监督管理总局或者其派出机构报告。首席合规官发现机构未按要求报告的,应当督促机构及时报告,并可以直接向国家金融监督管理总局或者其派出机构报告。明确了金融机构,尤其是合规负责人的重大风险报告义务。
慎之又慎,保险业高管择业更趋向于国资险资、合资险企
原恒大人寿、明天系保险机构高管们的命运,已然开始深刻重塑市场的职业精神,追求业绩好还只是一个方面,最重要的是,公司不能出现重大风险事故——每一个高管在坐上高管之位前都经历了市场十几年,甚至几十年的激烈市场竞争锤炼,保住任职资格,才能一直在保险业走下去,过去的所有积累也才不会白费。
一个词汇应运而生,“逃逸式辞职”,指一些高管在发现机构即将爆雷时,迅速辞职,以保证自己的安全。但对原恒大人寿、明天系险企高管的追责,让人们意识到,“逃逸式辞职”也不见得安全,一旦发现公司存在某些问题,必须尽早辞职。
一位刚刚完成跳槽的险企高管直言,促使他离开前公司的原因就在于隐隐的不安全感,担心公司未来出现大的问题,个人需要担责。而他的新去向,是一家具有国资控股的险企,虽然公司规模比原来的公司要小,但国资的背景,让其感觉更能安心工作。
高管们作为职业经理人,并不能管控所有关键环节,要想规避风险,最重要的就是找到一家靠谱的保险公司,股东靠谱、实际控制人靠谱,不把保险公司当现金奶牛,公司治理相对完善,才是公司长期稳健发展的根基。基于这种理念,很多高管都将目光投向了股东资金实力更为雄厚的国资险企、合资险企,这其中,尤以各类国资险企为重。
纵观近年来爆雷的保险机构,民营机构是绝对的重灾区,尤其是高杠杆的房地产业狂飙突进的年份,“保险+房地产”的组合,让不少民营房地产大佬纷纷谋求各类保险牌照,狂飙突进的负债端、不合规的关联交易,甚至严重违法的循环注资等行为,不断上演,最终为相关机构发展埋下了巨大的风险隐患。
最终接盘这些问题机构的,除少量民营资本外,还包括保险保障基金,存款保险基金等,其中,最主要就是各类国资,包括中央汇金、保险央企、地方国资等。
也因为国资的大量入场,国资保险机构大量增加,在推动市场格局前所未有改变的同时,也为各类职业经理人提供了更多的就业机会。





